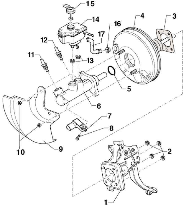
6.1. Детали узла ГГЦ, вакуумного усилителя тормозов и резервуара тормозной жидкости 1. Педаль тормоза с кронштейном; 2, 10. Самоконтрящаяся гайка, подлежит замене, 25 Нм; 3. Прокладка вакуумного усилителя; 4. Вакуумный усилитель тормозов; 5. Уплотнительное кольцо; 6. Главный тормозной цилиндр, ремонт не предусмотрен; 7. Сборка Д/В "F" стоп-сигналов и датчика "F47" положения педали тормоза; 8. Болт, 5 Нм; 9. Термозащитный экран; 11. Тормозная линия, от контура вторичного поршня ГГЦ к гидромодулятору, 14 Нм; 12. Тормозная линия, от контура первичного поршня ГГЦ к гидромодулятору, 14 Нм; 13. Уплотнение; 14. Резервуар тормозной жидкость; 15. Крышка, разъём должен находиться в углублении; 16. Уплотнение соединения вакуумного шланга; 17. Вакуумный шланг, на моделях AWD - с датчиком вакуума "G608"
Резервуар тормозной жидкости и ГТЦ
2. Снимите воздухоочиститель (см. Главу 4).
3. Снимите аккумуляторную батарею вместе с её держателем (см. Главу 5).
4. Уложите под ГТЦ неворсящуюся ткань для впитывания тормозной жидкости в области соединения двигателя и трансмиссии.
5. Откройте крышку и откачайте из резервуара как можно больше тормозной жидкости.
6. На моделях с РКПП отсоедините подающий шланг (В на иллюстрации) главного цилиндра сцепления, поднимите его и подвяжите, чтобы он не мешал. В качестве альтернативы можно пережать шланг, чтобы из него не вытекала жидкость, а затем отсоединить его от резервуара.
6.6. Соединения резервуара тормозной жидкости
7. Разъедините разъём (А на иллюстрации 6.6) датчика низкого уровня тормозной жидкости и разъём (С) Д/В стоп-сигналов.
8. Снимите резервуар тормозной жидкости, отжав его стопорные лапки наружу и одновременно вытягивая его из уплотнений в ГТЦ.
9. Пометьте тормозные трубки (1 на иллюстрации), отсоедините их от ГТЦ и закупорьте. Отдайте гайки (2), снимите термозащитный экран (при наличии) и аккуратно снимите ГТЦ с вакуумного усилителя. При необходимости снимите с ГТЦ сборку датчиков (см. Раздел 5).
6.9. Соединения и крепёж ГТЦ
10. Установка производится в обратной последовательности. При установке ГТЦ на вакуумный усилитель удостоверьтесь в правильном положении штока усилителя в ГТЦ. Для крепления ГТЦ используйте новые гайки, затягивайте их с усилием 25 Нм. Гайки крепления тормозных линий к ГТЦ затягивайте с усилием 14 Нм.
11. В заключение прокачайте гидропривод тормозов и, на моделях с РКПП, гидропривод сцепления (см. Главу 1).
Снятие и установка вакуумного усилителя
12. Снимите ГТЦ (см. подраздел выше).
13. Снимите с вакуумного усилителя вакуумный шланг.
[Материал доступен на веб-сайте: skodabook.ru]
14. Отделите от вакуумного усилителя педаль тормоза (см. Раздел 5).
15. Отдайте гайки (1 на иллюстрации) и аккуратно снимите вакуумный усилитель.
6.15. Крепёж вакуумного усилителя
16. Установка производится в обратной последовательности. Используйте новые гайки крепления вакуумного усилителя, затягивайте их с усилием 25 Нм.
17. В заключение прокачайте гидропривод тормозов и, на моделях с РКПП, гидропривод сцепления (см. Главу 1).
