Оглавление: Двигатель 1.2 л ⬇ Двигатель 1.4 л ⬇ Бензиновые двигатели 1.8 л ⬇ Дизельные двигатели 2.0 л (CFHC,…⬇
Двигатель 1.2 л
1. Детали установки впускного трубопровода и модуля дроссельной заслонки указаны на иллюстрациях.
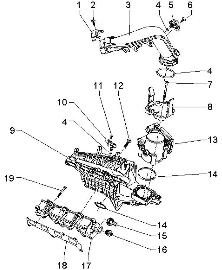
7.1а. Детали установки впускного трубопровода и дроссельной заслонки двигателя 1.2 л, часть 1 из 2 1. Соединительный шланг, на корпусе распределительного вала; 2. Разъём датчика "G71" давления во впускном трубопроводе; 3. Разъём электропроводки э/м клапана управления насосом ОЖ; 4. Болт, 10 Нм; 5. Невозвратный клапан PCV; 6. Соединительный шлаг, к турбокомпрессору; 7. Уплотнительные кольца, подлежат замене; 8. Впускной трубопровод, с датчиком G71 (при снятии датчика его пластиковое удерживающее кольцо ломается, и датчик следует крепить болтами, затягивая их с усилием 3 Нм); 9. Соединительный шланг, к насосу ОЖ; 10. Э/м клапан "N492" контура ОЖ; 11. Соединение подачи топлива; 12. Хомут; 13. Топливный шланг низкого давления, к ТНВД; 14. Э/м клапан №1 "N80" продувки адсорбера; 15. Соединительный шланг, к адсорберу; 16, 18. Соединительный шланг; 17. Разъём модуля "J338" дроссельной заслонки; 19. Разъём датчика "G31" давления наддува, совмещённого с датчиком "G299" IAT №2
7.1b. Детали установки впускного трубопровода, дроссельной заслонки и топливной распределительной магистрали двигателя 1.2 л, часть 2 из 2 1. Напорная трубка; 2, 20. Болт, 7 Нм; 3. Держатель; 4. Датчик "G247" давление топлива, 22 Нм; 5. Топливная распределительная магистраль; 6, 14. Болт, 20 Нм; 7. Соединение, 30 Нм; 8, 9. Накидные гайки, 25 Нм; 10. Уплотнительное кольцо, подлежит замене; 11. Пружинный элемент; 12. Инжектор, с подлежащими замене тефлоновым уплотнением и опорной шайбой; 13. Головка цилиндров; 15. Впускной трубопровод с датчиком "G71" давления во впускном трубопроводе; 16, 19, 21. Уплотнительное кольцо, подлежит замене; 17. Модуль "J338" дроссельной заслонки; 18. Переходник; 22. Датчика "G31" давления наддува, объединённый с датчиком "G299" IAT №2; 23. Болт, 5 Нм
2. Выключите зажигание и все электроприборы, извлеките ключ из замка зажигания.
3. Выверните болты (1 на иллюстрации 9.16 Главы 2) и снимите держатель. Разъедините разъём (2) датчика давления наддува "G31 ", объединённого с датчиком №2 IAT "G299". Отожмите фиксаторы в направлении стрелок и вытяните напорную воздушную трубку (3) сначала из модуля "J338" дроссельной заслонки, а затем - из турбокомпрессора.
4. Разъедините разъём (1 на иллюстрации) модуля "J338" дроссельной заслонки, выверните болты (2) и снимите модуль с впускного трубопровода. При необходимости после снятии модуля дроссельной заслонки снимите впускной трубопровод, как описано далее.
7.4. Разъём и крепёж модуля дроссельной заслонки
5. Отсоедините подающий топливный шланг (1 на иллюстрации) и разъедините разъём э/м клапана №1 "N80" адсорбера EVAP, снимите клапан с впускного трубопровода. Разъедините разъёмы (1 и 4), выверните болты (7) и аккуратно уложите модуль зажигания "N152" (6) на крышку головки цилиндров. Отсоедините соединительный шланг (5) от впускного трубопровода и вакуумную линию э/м клапана контура ОЖ "N492" (2) от насоса ОЖ. Пережмите шланги ОЖ, ослабьте хомуты (3) и отсоедините шланги ОЖ от интеркулера.
7.5. Соединения впускного трубопровода
6. Выверните болты (1 на иллюстрации) в диагональном порядке и аккуратно снимите впускной трубопровод по направлению вверх вместе с интеркулером. Слейте остатки ОЖ из интеркулера. При необходимости снимите интеркулер (см. Раздел 6).
7.6. Крепёж впускного трубопровода
7. Установка впускного трубопровода производится в обратном порядке. Болты крепления впускного трубопровода затягивайте с усилием 20 Нм. В заключение заправьте и прокачайте систему охлаждения двигателя (см. Главу 3). При установке модуля дроссельной заслонки обратите внимание на следующие особенности.
8. Установите в канавку во впускном трубопроводе новее установите модуля дроссельной заслонки. При необходимости очистите модуль дроссельной заслонки, как описано в параграфах 9-10.
Замечание: Если устанавливается новый ЕСМ, необходимо отрегулировать модуль дроссельной заслонки. Адаптация допускается только для нового или очищенного старого модуля, т.к. отложения и нагар в крайнем положении могут привести к некорректным значениям адаптации. При чистке не поцарапайте модуль дроссельной заслонки.
9. Откройте снятую заслонку дросселя рукой и зафиксируйте её в открытом положении при помощи деревянного или пластикового клина (смотрите иллюстрацию), чтобы не поцарапать её.
7.9. Фиксация заслонки в открытом положении
10. Тщательно очистите модуль дроссельной заслонки при помощи ацетона (по DIN 53247) и кисти, уделяя особое внимание цилиндрической поверхности, сопрягаемой с заслонкой.
Внимание: Ацетон крайне легко воспламеняется. При очистке не используйте сжатый воздух, надевайте защитные очки и перчатки. Вытрите корпус дросселя неворсящейся тканью и дайте ацетону полностью испариться.
11. Расположите модуль дроссельной заслонки вместе с адаптером на впускном трубопроводе и затяните болты крепления модуля с усилием 7 Нм. Состыкуйте разъём электропроводки модуля.
7.11а. Соединения впускного трубопровода 1, 18, 20. Соединительный шланг; 2. Топливная трубка высокого давления, 18 Нм (на ТНВД) и 20 Нм (на нижней части впускного трубопровода); 3, 9. Болт, 8 Нм; 4, 19. Держатель; 5. Топливный шланг низкого давления, к ТНВД; 6. Пружинный хомут; 7. Соединение, для линии подачи топлива; 8. Невозвратный клапан PCV; 10. Уплотнительное кольцо; 11. Соединение, на корпусе ГРМ; 12. Напорная трубка, от турбокомпрессора; 13. Соединительный шланг, на корпусе ГРМ; 14. Невозвратный клапан; 15. Соединительный шланг, на воздухоочистителе; 16. Соединительный шланг, на адсорбере EVAP; 17. Э/м клапан № 1 "N80" EVAP; 21. Соединительный шланг, на турбокомпрессоре
7.11b. Детали установки впускного трубопровода (двигатели 1.4 л, кроме САХА) 1. Держатель; 2, 7. Болт, 7 Нм; 3. Напорная трубка; 4, 14. Уплотнительное кольцо, подлежит замене; 5. Датчик "G31" давления наддува с датчиком IAT №2 "G299"; 6, 11. Болт, 5 Нм; 8. Переходник; 9. Верхняя часть впускного трубопровода, с интеркулером; 10. Датчик "G71" давления во впускном трубопроводе; 12, 19. Болт, 20 Нм; 13. Модуль "J338" дроссельной заслонки, после замены необходима адаптация ЕСМ; 15. Датчик "G247" давления топлива, 22 Нм; 16. 80 Нм; 17. Нижняя часть впускного трубопровода; 18. Прокладка, подлежит замене
9. Смажьте уплотнительные кольца на турбокомпрессоре и напорной трубке двигательным маслом, установите напорную трубку на турбокомпрессор, а затем - на модуль дроссельной заслонки. Трубка должна зафиксироваться в фиксаторах со слышимыми щелчками. Затяните болты напорной трубки и состыкуйте разъём комбинированного датчика.
10. Если установлен новый модуль дроссельной заслонки или новый ЕСМ, следует стереть адаптированные значения и вновь провести адаптацию ЕСМ к модулю дроссельной заслонки при помощи диагностического прибора (см. Главу 5). Адаптация может быть проведена только с новым или очищенным модулем дроссельной заслонки, т.к. отложения на конце хода заслонки могут привести к неправильным адаптационным значениям.
Двигатель 1.4 л
11. Детали установки впускного трубопровода указаны на иллюстрациях. Снятие верхней части впускного трубопровода возможно только после снятия модуля дроссельной заслонки, а снятие нижней части впускного трубопровода возможно только после снятия его верхней части. Действия аналогичны действиям на двигателе 1.2 л (см. выше).
Бензиновые двигатели 1.8 л
12. Детали установки впускного трубопровода указаны на иллюстрации. Для снятия только дроссельной заслонки выполните действия, описанные в параграфах 13-15. Впускной трубопровод снимается вместе с топливной распределительной магистралью (параграфы 16-32), после чего их можно отделить друг от друга (параграфы 33-34).
7.12. Детали установки впускного трубопровода (двигатели 1.8 л) 1. Болт датчика 2, 5 Нм; 2. Датчик IAT "G42"; 3. Э/м клапан №1 "N80" EVAP, с клапаном 15; 4. Впускной трубопровод; 5. Вакуумный блок (установочный элемент) для клапана заслонки впускного трубопровода; 6. Болты ТНВД, подлежат замене, 10 Нм; 7. Соединительная деталь топливной линии от топливного бака; 8. Клапан "N₂76" регулировки давления топлива; 9. ТНВД, с клапаном 8; 10. Роликовый толкатель; 11. Соединение для топливной линии высокого давления, подлежит замене, 22 Нм; 12. Топливная трубка к топливной распределительной магистрали, 18 Нм; 13. Контрольный клапан "N316" заслонки впускного трубопровода; 14. Инжекторы, уплотнительные и тефлоновые кольца подлежат замене; 15. Двойной невозвратный клапан, встроен в клапан 3; 16. Опора впускного трубопровода; 17. Болт опоры 16, 23 Нм; 18. Гайка опоры 16, 10 Нм; 19. Болты модуля 20, 4 шт., 5 Нм; 20. Модуль "J338" дроссельной заслонки, при замене требуется адаптация ЕСМ; 21. Уплотнение, подлежит замене
13. Ослабьте хомут (2 на иллюстрации 23.16 Главы 2), выверните болт (4) и разъедините разъём (стрелка).
14. Снимите звукоизоляцию под двигательным отсеком (см. Главу 11), ослабьте хомуты (1 и 2 на иллюстрации 2.10 Главы 3) и снимите напорный воздушный шланг. Выверните болт (1 на иллюстрации 23.16 Главы 2) и снимите напорную воздушную трубку вниз.
15. Разъедините разъём (1 на иллюстрации 4.23 Главы 3), выверните болты (стрелки) и снимите модуль дроссельной заслонки. Чистка модуля дроссельной заслонки производится также, как на двигателе 1.2 л (см. выше). Для установки перейдите к параграфу 35.
16. Снимите воздухоочиститель (см. Раздел 4).
17. Очистите соединение впускного трубопровода с головкой цилиндров.
18. Отсоедините вакуумную линию (стрелка на иллюстрации), идущую к адсорберу EVAP, а также разъедините разъёмы следующих деталей: датчик IAT "G42" (1), модуль "J338" дроссельной заслонки (2), э/м клапан №1 "N80" EVAP и датчик CMP "G40".
7.18. Соединения
19. Отсоедините вакуумную линию (1 на иллюстрации) в соединительной точке (2) и снимите шланг PCV (3).
7.19. Вакуумная линия (1) и шланг PCV (3)
20. Выверните болты (смотрите иллюстрацию) подающей топливной трубки и отложите её в сторону.
7.20. Болты подающей топливной трубки
21. Сбросьте давление топлива (см. Раздел 3) и отдайте накидную гайку топливной трубки на ТНВД (нижняя стрелка на иллюстрации).
7.21. Топливные трубки
22. Отсоедините вакуумную трубку (смотрите иллюстрацию) от клапана "N316" заслонки впускного трубопровода.
7.22. Вакуумная трубка на клапане N316
23. Выверните из впускного трубопровода болты крепления трубки ОЖ (см. иллюстрацию 30.34 Главы 2).
24. Разъедините разъём (1 на иллюстрации 30.23) датчика "G247" давления топлива.
25. Выполните действия, описанные в параграфах 13-14.
26. Разъедините разъёмы (1-3 на иллюстрации) и выверните держатель из впускного трубопровода.
7.26. Разъёмы электропроводки
27. Отдайте гайку (1 на иллюстрации 30.25 Главы 2), выверните болт (2) и снимите опору впускного трубопровода.
28. Выверните масляный фильтр ключом №3417 и накройте держатель масляного фильтра, чтобы в него не попала грязь.
29. Ослабьте держатели электропроводки (смотрите иллюстрацию).
7.29. Держатель электропроводки
30. Высвободите трос из впускного трубопровода (смотрите иллюстрацию).
7.30. Тросы на впускном трубопроводе
31. Отдайте гайки (А на иллюстрации) и ослабьте болты (стрелки) впускного трубопровода. Аккуратно слегка вытяните впускной трубопровод вместе с топливной распределительной магистралью из головки цилиндров.
7.31. Крепёж впускного трубопровода
32. Разъедините разъём (смотрите иллюстрацию) датчика "G336" положения заслонки впускного трубопровода и снимите впускной трубопровод. Закупорьте впускные порты чистой тканью.
7.32. Разъём датчика G336
Замечание: Инжекторы могут остаться в топливной распределительной магистрали.
33. Вытяните из держателя э/м клапан №1 "N80" EVAP (стрелка на иллюстрации). Снимите двойной невозвратный клапан (1) и топливную трубку (2).
7.33. Э/м клапан N80 и двойной невозвратный клапан
34. Ослабьте хомут (1 на иллюстрации) шланга, выверните оба нижних болта (стрелки) и вытяните топливную распределительную магистраль из впускного трубопровода.
7.34. Болты топливной распределительной магистрали
35. Установка производится в обратной последовательности. Обратите внимание на следующие особенности.
36. Перед установкой сборки впускного трубопровода и топливной распределительной магистрали инжекторы должны быть установлены в головку цилиндров. Если при установке впускной трубопровод был снова слегка вытянут, и инжекторы остались в топливной распределительной магистрали, их следует заново установить в головку цилиндров.
37. Если установлен новый модуль "J338", сотрите адаптированные значения и заново адаптируйте ЕСМ к этому модулю при помощи диагностического прибора. После установки нового впускного трубопровода датчик "G336" положения дроссельной заслонки необходимо адаптировать к ЕСМ.
Дизельные двигатели 2.0 л (CFHC, CFJA и CLCB)
38. Детали установки впускного трубопровода указаны на иллюстрации.
7.38. Детали установки впускного трубопровода двигателей 2.0 л (CFHC, CFJA и CLCB) 1. Направляющая трубка щупа двигательного масла; 2,17. Уплотнительное кольцо, подлежит замене; 3,11. Прокладка, подлежит замене; 4, 16, 19. Болт, 8 Нм; 5. Возвратная топливная линия; 6,9, 20. Болт, 9 Нм; 7. Впускной трубопровод; 8. Кронштейн клапана 10; 10. Переключающий клапан "N345" радиатора EGR; 12. Болт, 20 Нм; 13. Соединительная трубка радиатора EGR; 14. Хомут, 5 Нм, подлежит замене; 15. Соединение EGR; 18. Модуль "J338" дроссельной заслонки, с потенциометром "G69"; 21. Фиксатор трубки 1
